
摘要
为进一步规范我国侵袭性肺真菌病(IPFD),特别是非免疫抑制宿主IPFD(IPFDNIH)的诊治,提高广大医务工作者的诊治水平,中华医学会呼吸病学分会感染学组组织相关领域的专家,参考欧洲癌症研究与治疗组织和真菌研究小组教育与研究联合会(EORTC/MSGETC)等组织制订的相关指南和专家共识,结合国内外近年来的研究进展、我国的实际情况与诊治经验,广泛征求国内多学科专家的意见,对《肺真菌病诊断与治疗专家共识(2007年版)》进行了全面更新,本次更新采用综述与问题相结合的形式呈现,聚焦于诊断与治疗等方面的内容,对IPFD诊治中的重要问题提出了16条推荐意见,以供我国医务工作者借鉴与参考。
近年来,随着广谱抗菌药物、糖皮质激素、免疫抑制剂等药物的广泛使用,实体器官和异基因造血干细胞移植受者的增多,侵袭性肺真菌病(invasive pulmonary fungal disease,IPFD)的发病率和病死率不断上升。2022年,世界卫生组织(world health organization,WHO)首次发布了真菌重点病原体清单[1],标志着侵袭性真菌病已成为全球关注的重大感染性疾病,而肺部是最常累及的器官[2, 3]。临床实践中发现慢性阻塞性肺疾病、糖尿病、重症病毒性肺炎等非免疫抑制宿主IPFD(IPFD in non-immu nosuppressed hosts,IPFDNIH)的发病率上升,但此类患者的临床特征和影像学缺乏特异性、血清学检查敏感度低,早期诊断困难,误诊、漏诊及病死率高。尽管国内外已有多部指南和专家共识,但欧洲癌症研究与治疗组织和真菌研究小组教育与研究联合会(EORTC/MSGETC)的侵袭性真菌病指南主要适用于免疫抑制宿主[4];重症监护病房侵袭性真菌病(FUNDICU)共识聚焦于重症患者[5]。此外,分子生物学技术的迅速发展及新一代抗真菌药物的陆续上市,亦推动了诊治方案的更新。为此,中华医学会呼吸病学分会感染学组发起指南修订工作,在《肺真菌病诊断和治疗专家共识(2007年版)》的基础上,系统梳理了IPFD的危险因素、临床表现、诊断方法、治疗方案及临床关键问题,综合国内外最新流行病学与临床研究证据,提出循证意见,以期为该病的诊治提供参考与实践指引。
本指南适用于中国肺真菌病患者,目标用户为呼吸与危重症医学科、感染科、重症医学科等医护人员。指南工作组由呼吸、感染、神经、微生物、检验、药学等多学科专家组成,已在国际实践指南注册与透明化平台(practice guideline registration for transparency,PREPARE)上注册(注册号:PREPARE-2024CN1153)。
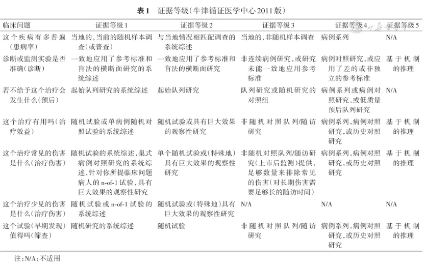
本指南通过专家会议讨论筛选临床问题,着重探索肺真菌病的诊断与治疗。检索PubMed、Embase、Cochrane Library及CNKI数据库,检索时间截至2025年6月21日,采用牛津循证医学中心(OCEBM 2011)分级[6]评价证据质量,分为5个级别:1级(高质量)、2和3级(中等质量)、4和5级(低质量)(表1),同时辅以定性研究质量评价——关键质量评估技能项目(critical appraisal skills program,CASP)清单评估研究可靠性。综合考虑证据质量、利弊平衡、患者偏好、干预措施的可行性与可及性,形成推荐意见。所有推荐意见需经指南专家组成员不少于75%表决通过,不对推荐强度予以区分,有分歧时采用德尔菲法修改,并重新投票以达成共识。

一、IPFD的流行病学
全球每年有约650万侵袭性真菌感染患者,导致380万全因死亡,其中250万与真菌感染直接相关[7]。不同危险因素人群的流行病学存在差异,虽然免疫抑制宿主易感,但免疫功能正常人群亦可发生,且发病年龄呈现年轻化趋势,值得关注[8]。常见的病原体为曲霉、毛霉、隐球菌和肺孢子菌。
侵袭性肺曲霉病(invasive pulmonary aspergillosis,IPA)在造血干细胞移植、慢性阻塞性肺疾病、重症病毒性肺炎患者中发病率分别为6.0%、2.1%~5.3%和12.3%~28.1%;病死率分别为30.0%~57.0%[9, 10]、43.0%~72.0%[11]和43.5%[12]。肺毛霉病相对少见,发病率在新型冠状病毒感染(corona virus disease 2019,COVID-19)大流行后增加,继发感染率约1.10%[13]。
我国肺隐球菌病患者中,免疫功能正常人群占比高达60.0%以上[14],占同期呼吸科住院患者的2.4‰[15]。
既往肺孢子菌肺炎(pneumocystis jirovecii pneumonia,PJP,亦简称PCP)常见于获得性免疫缺陷综合征(acquired immune deficiency syndrome,AIDS)患者,但近年来发病率持续下降[16],而非AIDS患者中发病率呈上升趋势。血管炎、非霍奇金淋巴瘤、血液系统恶性肿瘤化疗、嵌合抗原受体T细胞(chimeric antigen receptor t-cell,CAR-T)治疗、异基因造血干细胞及实体器官移植等患者,未进行预防性治疗情况下发病率高于4.5%[17]。
侵袭性念珠菌病以血流感染和腹腔感染为主,原发性肺部感染少见。地方性真菌病的流行有显著的地域性差异。组织胞浆菌病、球孢子菌病、副球孢子菌病等主要流行于北美。我国以马尔尼菲篮状菌病常见[18],以往主要分布在西南地区,近期的流行病学显示已超出了原疫区,发病率3.3%[19],病死率6.5%~33.3%[20]。
二、IPFD的危险因素
IPFD的危险因素包括了宿主因素和环境因素(表2)。免疫抑制宿主及ICU患者均是IPFD的高危人群[4, 5,21]。肺隐球菌病在国内更常见于免疫功能正常人群[14,22]。控制不良的糖尿病是肺毛霉病首要的危险因素,近年来,异基因造血干细胞移植受者等血液病患者继发毛霉病的例数逐渐增多[4,23, 24, 25]。CD4+T淋巴细胞减少是PCP的独立危险因素。基础疾病及相关治疗所致的免疫功能低下,导致非AIDS患者的IPFD发病率持续上升[17]。此外,生物制剂和靶向药物引发的免疫受损,增加了真菌感染的风险。

三、IPFD的临床和影像学特征
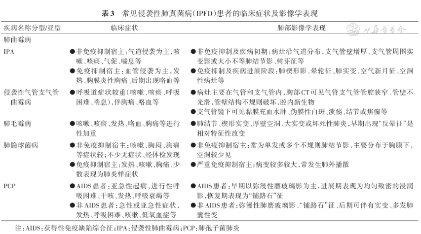
IPFD的临床表现及严重程度与机体免疫状态密切相关,IPFDNIH和免疫抑制宿主IPFD的临床和影像学特征存在一定差异(表3)。

IPA是最常见的肺丝状真菌病。非粒细胞缺乏症患者以气道侵袭为主,呼吸道症状突出,胸部CT常表现为沿支气管分布的气道病变。免疫抑制宿主以血管侵袭常见,发热等全身症状明显,典型影像学表现为肺结节伴“晕征”或“空气新月征”等[26, 27, 28, 29, 30, 31, 32]。肺毛霉病患者发生大咯血的风险高,胸部影像学表现为多发肺结节、楔形实变、空洞,在病程1~2周时可见“反晕征”[33, 34, 35]。
免疫功能正常的肺隐球菌病患者通常症状较轻或无症状,免疫抑制宿主可出现急性肺炎样症状,病变累及中枢神经系统则可伴头痛。胸部CT常显示多发肺结节或肿块;严重免疫抑制宿主则可见更多不规则肿块影和大面积实变影[36, 37, 38]。
非AIDS的免疫抑制宿主合并PCP时,以急性肺炎症状常见,易合并呼吸衰竭,可快速进展为重症。胸部CT常表现为快速进展的弥漫性磨玻璃影和结节影。
四、IPFD诊断的方法学(表4)

五、IPFD的分级诊断标准
IPFD诊断分为确诊、临床诊断和拟诊3个级别(表5)。

确诊(proven):由针吸或活检所获无菌组织病理学、细胞病理学或直接镜检,可见真菌特有的形态,且伴有相关组织损伤的证据和(或)以下任何一项证据:(1)无菌术下取得的肺组织、胸腔积液或血液标本培养有真菌生长,但血液标本曲霉或青霉(马尔尼菲篮状菌除外)培养阳性时,需结合临床排除标本污染的可能;(2)血隐球菌荚膜多糖抗原阳性,且临床与影像符合肺隐球菌病特点;(3)肺组织、BALF或痰液用常规或免疫荧光染色方法发现肺孢子菌包囊或滋养体;(4)无菌新鲜组织的 PCR/mNGS/tNGS 检出真菌或经甲醛固定石蜡包埋的组织中可见霉菌或酵母菌结合 PCR/mNGS/tNGS 辅助诊断。
临床诊断(probable):同时具备至少1项危险因素(表2)、1项临床特征(表3)及以下任何1项微生物学证据:(1)下呼吸道标本霉菌/隐球菌培养或镜检阳性;(2)外周血或BALF的PCR/mNGS/tNGS检出真菌(念珠菌除外);(3)外周血曲霉抗原GM值>0.5;(4)肺泡灌洗液曲霉抗原GM值≥1.0。
拟诊(possible):具备至少1项危险因素(表2)、1项临床特征(表3),但无微生物学证据。为了避免过度诊治,免疫功能正常的非重症患者建议在确诊和临床诊断后再启动抗真菌治疗,而异基因造血干细胞移植、实体器官移植、CAR-T治疗、血液肿瘤患者拟诊可启动治疗。
六、IPFD的常用治疗药物
IPFD常用的治疗药物包括多烯类、三唑类及棘白菌素类(表6)。临床用药时需结合其药代动力学(pharmacokinetics,PK)、药效学(pharmacodynamics,PD)特征以及患者的特殊病理生理状况合理选择[39]。两性霉素B脱氧胆酸盐(AmB-D)肾毒性高,两性霉素B脂质体(L-AmB)和两性霉素B胶状分散体(ABCD)肾毒性显著降低,在肝肾功能不全患者中通常无需调整剂量[40]。多数三唑类抗真菌药口服生物利用度良好,组织分布广泛,尤其是肺支气管组织中渗透率较高。伏立康唑、伊曲康唑主要通过细胞色素P450(CYP)酶代谢,并对该酶系统具有抑制作用;泊沙康唑主要经尿苷二磷酸葡萄糖醛酸转移酶1A4(UGT1A4)代谢;而艾沙康唑在肝脏中的代谢程度较低。氟康唑主要经肾脏排泄,需根据肌酐清除率调整剂量,艾沙康唑的排泄途径涉及肝肾两者,相对均衡。需注意的是,唑类抗真菌药物具有潜在的胚胎毒性,妊娠早期应禁用[41]。棘白菌素类药物包括卡泊芬净、米卡芬净和瑞扎芬净,蛋白结合率均大于90%。卡泊芬净、米卡芬净主要通过CYP酶代谢,瑞扎芬净药物相互作用风险较低,其代谢产物主要经胆汁排泄,仅少量经肾脏排出。棘白菌素类在肝肾功能受损患者中安全性相对较好,但妊娠期仍应慎用。老年患者常合并多种基础疾病,使用抗真菌药物时需特别关注肝肾功能变化对药物代谢产生的潜在影响。

七、常见IPFD药物治疗方案的选择(表7)

八、IPFD相关的感染后炎性反应综合征
感染后炎症反应综合征(postinfectious inflammatory response syndrome,PIIRS)是指健康状况良好的IPFDNIH患者,在接受有效抗真菌治疗期间,因免疫反应过度增强而出现临床症状加重和(或)影像学进展,但多次真菌培养阴性。HIV阳性的IPFD患者予高效联合抗逆转录病毒治疗后,随着免疫缺陷状态的改善,因炎症反应过度而导致的病情恶化,称为免疫重建炎症综合征(immune reconstitution inflammatory syndrome,IRIS)。IRIS可分为矛盾型和暴露型,矛盾型IRIS指在抗逆转录病毒治疗前已存在真菌感染,抗感染治疗后一度好转,但在免疫功能恢复时出现病情反复;暴露型IRIS则指潜伏性感染者在免疫功能迅速恢复过程中发生的炎症综合征。免疫功能抑制的HIV 阴性患者可出现IRIS样重建综合征(IRIS-like reconstitution syndrome),尤其是血液恶性肿瘤患者予伏立康唑治疗IPA时,在粒细胞严重缺乏后的恢复期[61, 62, 63]。PIIRS、IRIS及IRIS样重建综合征均属于排他性诊断,需排除原发病加重或复发、抗真菌治疗失败、其他病原体引起的机会性感染以及肿瘤等。目前这些综合征尚缺乏标准化的治疗方案,在继续积极抗真菌治疗的基础上,可考虑使用泼尼松/泼尼松龙 0.5~1.0 mg/kg或地塞米松 0.2~0.3 mg/kg及非类固醇类抗炎药物进行辅助治疗[22]。
九、IPFD的疗效评估
IPFD的疗效需要结合临床症状、体征、实验室检查及影像学结果进行综合评估。抗真菌治疗通常较抗细菌起效慢,有效者多在1~2 周后临床症状和体征才开始改善,此时可初步进行疗效评估;重症应动态评估。疗效评估结果分为治疗成功(完全缓解、部分缓解)和治疗失败(疾病稳定、疾病进展、死亡)[32,34](表8)。

十、IPFD常见的诊疗问题
(一)IPA的预防和经验治疗指征
[推荐意见1]建议对异基因造血干细胞移植或肺移植、接受CAR-T治疗、严重粒缺及接受大剂量免疫抑制剂治疗的IPA高风险患者,进行至少3周的预防性抗真菌治疗,直至宿主免疫状态改善(证据等级:2)。
[推荐意见2]建议对持续粒细胞减少且经广谱抗菌药物治疗后仍反复发热的患者启动经验性抗真菌治疗,直至临床状况趋于稳定、相关微生物学和(或)影像学指标恢复正常(证据等级:2)
推荐理由:IPA在高危人群中的发生率和病死率均较高,预防性治疗有助于改善预后[64]。美国一项多中心前瞻性研究显示,1 173例肺移植受者中,12.0%发生了IPA,3个月全因病死率为21.7%[65]。严重粒细胞减少或异基因造血干细胞移植受者,侵袭性霉菌病的病死率高达40.0%~50.0%[66]。肺移植受者预防抗真菌治疗后,IPA的发生风险显著降低[67, 68]。多中心随机对照试验证实,严重粒细胞缺乏、异基因造血干细胞移植等高风险患者进行超过3周的预防性治疗,可显著降低侵袭性曲霉病的发生率和病死率[69, 70]。
粒细胞减少伴持续性发热是导致侵袭性真菌感染患者死亡的重要原因[71],及时启动经验性抗真菌治疗有助于改善预后。一项荟萃分析发现,粒细胞减少伴持续发热的癌症患者经验性抗真菌治疗可降低75%的感染风险,但未能显著改善全因病死率[72]。Cheng等[73]开展的多中心前瞻性观察研究发现,274例粒细胞减少伴发热的血液肿瘤患者,进行经验抗真菌治疗的总体应答率为43.4%,临床症状得到改善,生存率亦有所提高。多项国际多中心随机对照试验证实,对此类患者予经验性抗真菌治疗至临床状况稳定、宿主因素改善,能有效减少侵袭性真菌感染的发生,提高患者生存率[71,74]。
(二)支气管镜介入技术和局部治疗在IPA中的应用
[推荐意见3]建议临床疑似IPA,尤其是侵袭性气管支气管曲霉病(invasive tracheobronchial aspergillosis,ITBA)的患者,尽早行气管支气管镜检查以明确诊断。(证据等级:3)。
[推荐意见4]对于坏死物阻塞了气道的ITBA患者,可经支气管镜行局部清创治疗;合并大咯血时,可采用支气管镜下球囊封堵、支气管动脉栓塞等介入治疗技术(证据等级:4)。
[推荐意见5]雾化吸入多烯类抗真菌药物主要用于高危人群的预防性治疗、ITBA的联合治疗,以及无法进行全身系统性抗真菌的替代治疗(证据等级:3)。
推荐理由:支气管镜检查可直接观察气道黏膜有无充血、水肿、溃疡、结节、假膜等曲霉侵袭的典型表现,有助于早期诊断ITBA,降低病死率[75, 76]。通过支气管镜可开展灌洗、刷检、活检等操作获取BALF或病变组织进行涂片镜检、培养、GM试验、PCR及病理等检查,以明确病原(理)学诊断[77, 78, 79, 80]。
对于坏死物阻塞气道的ITBA,经支气管镜行电凝、冷冻、钳夹、球囊扩张及支架植入等局部介入治疗,可有效清除坏死组织,改善气道狭窄,是实现紧急气道廓清、纠正呼吸衰竭的重要手段[81, 82, 83, 84]。若合并大咯血且药物干预无效时,可经支气管镜球囊封堵或支气管动脉栓塞进行干预[85, 86]。
研究表明,粒细胞减少、急性髓性白血病、实体器官移植受者以及气管插管的危重症COVID-19患者,局部雾化吸入多烯类药物可有效降低继发IPA的风险以改善预后[87, 88, 89]。全身抗真菌治疗有禁忌证或无法耐受的患者,可雾化吸入多烯类药物AmB-D(5~12.5 mg/次,1~2次/d)或L-AmB(25 mg/次,1次/d)作为替代疗法[90, 91]。
(三)重症、难治性或治疗失败的IPA治疗方案
[推荐意见6]推荐重症、难治性或治疗失败的IPA予三唑类联合棘白菌素类/多烯类或棘白菌素类联合多烯类进行治疗(证据等级:4)。
推荐理由:实体器官或造血干细胞移植后、伴粒缺的急性髓系白血病、慢性阻塞性肺疾病、重型和危重型COVID-19,以及播散性或三唑类耐药曲霉感染的患者,建议采用两种抗真菌药物联合治疗[87,89]。全身性抗曲霉药物联合治疗的原则是选择作用机制不同或区别于初始方案的药物[87],疗程至少应持续至患者病情改善。现有研究表明,三唑类与棘白菌素类在动物模型中显示出协同抗真菌效应,联合应用可显著降低真菌负荷、减少肺损伤并改善预后[93, 94]。体外PK/PD结合体内PK数据的蒙特卡罗模型表明伏立康唑与两性霉素B联合呈浓度依赖性有效:两性霉素B低暴露联合伏立康唑高暴露时,两种药物具有协同作用;两性霉素B高暴露,而伏立康唑低暴露时,两种药物联合呈现拮抗作用[87,92]。此外,联合方案的制订需综合考虑宿主免疫、治疗时机(初始治疗还是挽救性治疗)、药物耐受性、病原菌耐药可能性以及是否合并肺外曲霉感染等多种因素。
(四)隐球菌荚膜多糖抗原(CrAg)检测的临床价值
[推荐意见7]CrAg具有重要的诊断价值,阳性提示隐球菌感染,但不建议仅依据该结果作出临床决策(证据等级:4)。
推荐理由:肺隐球菌病患者血清CrAg的敏感度和特异度分别为82.5%和94.1%[95];脑脊液CrAg检测对隐球菌性脑膜炎的诊断敏感度和特异度可达到98.8%和99.3%[96]。当肺隐球菌病灶直径<2 cm时,使用BALF进行检测可提高诊断效能[97]。CrAg检测与滴度监测可作为评估抗真菌疗效的参考指标之一[98],但不建议仅依据该结果作出临床决策。因为死亡的隐球菌菌体仍会持续释放荚膜多糖抗原,而机体清除此类抗原的速度较为缓慢。即使予有效治疗数月,多次真菌涂片及培养结果转阴后,体液中的CrAg检测仍可能呈阳性,故抗原持续阳性或滴度升高并不一定代表治疗失败或复发[99]。
(五)肺隐球菌病患者腰椎穿刺的指征
[推荐意见8]肺隐球菌病患者合并神经系统症状或体征、血清CrAg滴度高或存在免疫功能低下状态时,建议行腰椎穿刺检查(证据等级:3)。
推荐理由:隐球菌感染一旦累及中枢神经系统,预后较差、病死率显著升高。约15%~20%的肺隐球菌病患者可能进展为隐球菌性脑膜炎,早期进行腰椎穿刺并干预可将病死率从40%降至20%。一旦患者出现头痛、意识障碍等神经系统症状,无论其抗原滴度高低,均为腰椎穿刺的绝对指征[52,100]。血清CrAg高滴度是进行腰椎穿刺的指征,但目前尚无统一滴度数值作为标准[22]。非免疫抑制肺隐球菌病患者中枢神经系统播散的发生率约20%,而实体器官移植受者的发生率则高达30%,肺隐球菌病患者抗原滴度≥1∶64,中枢神经系统感染风险升高[101]。
(六)对氟康唑耐药或治疗失败的肺隐球菌病的治疗方案
[推荐意见9]氟康唑耐药或治疗失败的肺隐球菌病推荐以下替代治疗:(1)重症患者:L-AmB 3~6 mg·kg-1·d-1联合5-FC 100 mg·kg-1·d-1诱导治疗4周,后续氟康唑800 mg/d或伏立康唑维持治疗(证据级别:2)。(2)轻症或无法耐受两性霉素B的患者:可选用伏立康唑、泊沙康唑(注射液或肠溶片)或艾沙康唑,疗程6~12月(证据级别:2)。(3)若L-AmB不可及,可考虑使用大剂量氟康唑800~1 200 mg/d联合5-FC(证据级别:3)。
推荐理由:肺隐球菌病在规范治疗后若病灶不吸收或持续进展,应首先排除有无合并肿瘤的可能性。氟康唑耐药的判断需结合临床治疗反应和体外药敏试验。IDSA指南(2010)及ECMM/ISHAM全球指南(2024)均推荐以两性霉素B为基础的联合治疗,研究显示其治愈率超过70%,显著优于单药治疗[22,52]。三唑类药物具有良好的组织穿透性与抗真菌活性,可作为轻症肺隐球菌病的有效替代选择。Wang等[102]对84株新型隐球菌菌株的研究显示,多数菌株对伏立康唑(MIC平均值:0.04 mg/L)和泊沙康唑(MIC平均值:0.12 mg/L)的MIC值较低,Fan等[103]研究结果类似。Sudan等[104]指出,通过高剂量氟康唑联合其他药物,可作为挽救性治疗策略之一。国外多中心研究表明,接受唑类药物治疗的肺隐球菌病患者1年生存率为94%;在118例患者中,有2例初始接受唑类治疗后改为两性霉素B[105]。
(七)肺毛霉病的联合治疗方案及其他治疗
[推荐意见10]不推荐常规联合应用两种抗真菌药物治疗肺毛霉病,但重症感染或单药疗效不佳时可考虑联合治疗(证据级别:4)。
推荐理由:目前尚缺乏高质量随机对照研究证实联合治疗优于单药,故不推荐常规联合应用两种抗真菌药物治疗肺毛霉病[35,44,106, 107]。下述情况可考虑L-AmB联合三唑类药物:重症、播散性或快速进展的感染(如病变范围广泛、短期内病灶扩散、合并咯血或血管侵袭、侵犯纵隔等);未控制的糖尿病酮症酸中毒;单药治疗失败或突破性感染、重度免疫抑制者;因药物毒性无法使用足量抗真菌药物。联合用药可能增加肝肾毒性及药物相互作用风险,需结合患者具体情况进行个体化决策,并密切监测药物相关不良反应[44]。抗真菌治疗的疗程应根据患者的免疫状态、临床症状、影像学吸收情况综合决定。建议感染控制后继续抗真菌治疗4~6周以巩固疗效[35,106]。此外,对于正在接受祛铁治疗的患者,建议暂停使用祛铁剂[108]。
(八)手术治疗在肺毛霉病治疗中的地位
[推荐意见11]肺毛霉病的手术治疗应遵循“早期评估、个体化决策、多学科协作”的原则。对于局限性病变,应早期积极评估手术时机;多发病变或手术高风险患者则需在治疗过程中动态评估手术必要性与可行性(证据级别:4)。
推荐理由:肺毛霉病病死率高达50%,联合手术可显著降低病死率[109]。手术是治疗肺毛霉病的关键手段,术前抗真菌治疗有助于缩小病变范围,提高手术可行性,尤其在残留单发病灶时手术更为安全有效[44]。早期手术干预还可降低致死性大咯血风险,减少后续急诊手术需求[35]。即使双肺有多发病灶或存在大咯血风险的患者,切除主要病灶仍可降低病死率[110, 111]。手术前后均需积极抗真菌治疗[35]。术后评估为完全缓解的患者,推荐予艾沙康唑或泊沙康唑肠溶片口服维持治疗至少4~6周;部分缓解的患者,推荐继续予L-AmB治疗4~6周后,再予艾沙康唑或泊沙康唑肠溶片口服维持[44]。若病变累及纵隔或存在播散性感染,手术风险极高,需权衡利弊,优先选择药物保守治疗或联合支气管镜介入治疗[112]。
(九)肺毛霉病支气管镜介入治疗的时机、方法和注意事项
[推荐意见12]临床诊断或确诊的肺毛霉病患者在有条件的情况下可考虑经支气管镜行局部抗真菌药物灌注治疗(证据等级:4)。
[推荐意见13]确诊的肺毛霉病患者在术前或无法手术时,有经验的团队可经支气管镜行局部清创治疗(证据等级:4)。
推荐理由:肺毛霉病诊断后需紧急医疗干预,无法手术者若仅依靠全身药物治疗,通常预后较差[35]。2023年一项多中心临床研究表明,经支气管镜局部灌注抗真菌药物的治疗有效率可达72.5%[113],因此建议在条件允许时尽早开展。常用药物主要为AmB-D(1 mg/ml),根据靶病灶大小每次5~20 ml局部保留灌注治疗,一般每周一次,亦可借助导航或超声支气管镜定位靶病灶,进行精准灌注治疗[114]。
毛霉常累及支气管,形成白色黏稠新生物(肺毛霉菌丝体)阻塞支气管管腔,组织病理可见大量坏死组织及毛霉菌丝[115]。建议有经验的团队在患者全身麻醉下建立有效人工气道的基础上行支气管镜介入清创治疗,目标是通过活检钳钳除、冷冻探头冻取等方式清除镜下可见的菌丝体。对于出血风险较高的患者应预置封堵球囊,必要时可先行肺血管栓塞术[115, 116]。2023年一项多中心小样本临床研究发现该治疗方法有效率接近100%[115]。此外,积极的支气管镜介入治疗有助于缩小和局限化病灶,为后续手术创造机会或降低手术难度[117]。
(十)棘白菌素类药物在PCP治疗中的地位
[推荐意见14]不推荐单独予棘白菌素类药物治疗PCP,合并呼吸衰竭或肾功能不全时,建议棘白菌素与SMX-TMP联合治疗。(证据等级:2)。
[推荐意见15]SMX-TMP初始治疗失败或不耐受、耐药时,可予棘白菌素联合其他二线药物进行替代治疗(证据等级:4)。
推荐理由:迄今为止尚无单独使用棘白菌素治疗PCP的有效性研究,故不推荐单独使用。小样本回顾性研究表明棘白菌素与SMX-TMP联合治疗可提高重症PCP合并呼吸衰竭患者的临床反应率[118]。病例报告提示肾功能受损患者可使用棘白菌素联合适当剂量SMX-TMP作为二线治疗[119]。SMX-TMP初始治疗失败或不耐受、耐药时,予卡泊芬净联合其他二线治疗药物联合治疗可能有效[120, 121]。
(十一)PCP患者使用糖皮质激素治疗的指征
[推荐意见16]PCP患者合并严重低氧血症时,建议早期使用低剂量糖皮质激素,无低氧血症者不建议使用(证据等级:2)。
推荐理由:抗肺孢子菌治疗2~3 d后,患者呼吸状况可能因机体对死亡病原体的炎症反应而恶化,早期使用糖皮质激素可有效控制炎症。严重低氧血症(PaO₂<60 mmHg)患者使用低剂量激素可显著缩短机械通气时间,降低病死率[122, 123]。低剂量激素与较低病死率相关,而高剂量可能增加死亡风险[124]。轻度低氧血症(PaO₂>75 mmHg)患者,早期使用激素并无明显临床获益[125]。
十一、少见IPFD
普通人群中少见IPFD的发病率较低,但特定高危人群中呈逐渐上升趋势,且不同地区及人群间的病原谱存在差异,具有一定的特殊性。其宿主因素、流行病学特征、临床表现、病原学诊断及治疗详见表9。

十二、展望
近二十年来,尽管我们对IPFD有了进一步的认识,但临床诊治过程中仍面临诸多挑战。未来亟待开展以下工作:(1)研发新型诊断技术及生物标志物以提升早期诊断率。(2)基于循证医学制订针对不同免疫状态人群的个体化治疗方案。(3)挖掘人工智能(artificial intelligence,AI)在早期筛查、精准诊断及优化治疗中的潜力。(4)研发新型抗真菌药物及免疫疗法以应对耐药菌的感染。(5)对IPFD患者进行系统、综合的管理以提高治愈率。总之,IPFD发病率高、早期诊断率低、致死致残率高,治疗周期长,医疗负担重,是重大肺部感染性疾病之一,深入了解其发病机制、规范临床诊治、促进早防、早诊、早治,对于提升整体诊疗水平、降低病死率至关重要。
顾问:钟南山(广州医科大学附属第一医院)
审稿专家(按姓氏拼音排序):曹彬(中日友好医院)、贺蓓(北京大学第三医院)、黄怡(海军军医大学第一附属医院)、赖国祥(福建中医药大学附属第二人民医院)、瞿介明(上海交通大学医学院附属瑞金医院)、施毅(南京大学医学院附属金陵医院)、张天托(中山大学附属第三医院)
负责人:叶枫(广州医科大学附属第一医院)、瞿介明(上海交通大学医学院附属瑞金医院)
参与撰写的专家组成员(按姓氏拼音排序):范红(四川大学华西医院)、佘丹阳(解放军总医院呼吸与危重症医学部)、李玉苹(温州医科大学附属第一医院)、李征途(广州医科大学附属第一医院)、刘智博(中日友好医院)、鲁炳怀(中日友好医院)、牟向东(清华大学附属北京清华长庚医院)、彭福华(中山大学附属第三医院)、沈宁(北京大学第三医院)、苏欣(南京大学医学院附属鼓楼医院)、孙禾(同济大学附属东方医院)、孙文逵(南京医科大学第一附属医院)、叶枫(广州医科大学附属第一医院)、文文(联勤保障部队第九〇〇医院)、徐金富(同济大学附属同济医院)、张静(复旦大学附属中山医院)、张菁(复旦大学附属华山医院)、张巧(重庆松山医院)、张建全(中山大学附属第八医院)、周华(浙江大学医学院附属第二医院)、周敏(上海交通大学医学院附属瑞金医院)、朱利平(复旦大学附属华山医院)、朱迎钢(复旦大学附属华东医院)、卓超(广州医科大学附属第一医院)
参与讨论与投票专家组成员(按姓氏拼音排序):常德(解放军总医院呼吸与危重症医学部)、陈愉(中国医科大学附属盛京医院)、陈一强(广西医科大学第一附属医院)、程齐俭(上海交通大学医学院附属瑞金医院)、程伟(四川大学华西医院)、冯泗州(中国医学科学院血液病医院)、范红(四川大学华西医院)、牟向东(清华大学附属北京清华长庚医院)、黄怡(海军军医大学第一附属医院)、姜淑娟(山东第一医科大学附属省立医院)、揭志军(复旦大学附属上海市第五人民医院)、李华茵(复旦大学附属中山医院)、李海潮(首都医科大学附属北京朝阳医院)、李园园(中南大学湘雅医院)、李玉苹(温州医科大学附属第一医院)、李征途(广州医科大学附属第一医院)、刘琳(贵州省人民医院)、刘学东(青岛市市立医院)、刘漪(昆明市第二人民医院)、刘智博(中日友好医院)、陆海雯(上海市肺科医院)、苏欣(南京大学医学院附属鼓楼医院)、苏振中(吉林大学第二医院)、孙禾(同济大学附属东方医院)、孙文逵(南京医科大学第一附属医院)、佘丹阳(解放军总医院呼吸与危重症医学部)、沈宁(北京大学第三医院)、田欣伦(中国医学科学院北京协和医院)、瞿介明(上海交通大学医学院附属瑞金医院)、王红民(郑州大学第一附属医院)、王辉(北京大学人民医院)、王凌伟(深圳市人民医院)、文文(联勤保障部队第九〇〇医院)、吴琦(天津医科大学总医院)、徐峰(浙江大学医学院附属二院)、徐金富(同济大学附属同济医院)、徐礼裕(福建医科大学附属福州市第一医院)、颜伏归(首都医科大学附属北京友谊医院)、叶枫(广州医科大学附属第一医院)、张建全(中山大学附属第八医院)、张静(复旦大学附属中山医院)、张巧(重庆松山医院)、张天托(中山大学附属第三医院)、张伟(江西省人民医院)、赵洪文(中国医科大学附属第一医院)、周华(浙江大学医学院附属第二医院)、周琼(华中科技大学同济医学院附属协和医院)、卓超(广州医科大学附属第一医院)、朱迎钢(复旦大学附属华东医院)
方法学专家和文献质量评价组:夏君[宁波诺丁汉大学GRADE 中心,中国临床实践指南联盟(GUIDANCE)],江梅(广州医科大学附属第一医院)
写作组秘书:李少强、陈钊铭、苏玉天、李永明、陈悟殊(广州医科大学附属第一医院);胡蔚萍(复旦大学附属中山医院)
参考文献(略)
作者:中华医学会呼吸病学分会;通信作者:叶枫,广州医科大学附属第一医院呼吸与危重症医学科 国家呼吸医学中心 国家呼吸系统疾病临床医学研究中心 广州呼吸健康研究院 广州国家实验室;瞿介明,上海交通大学医学院附属瑞金医院呼吸与危重症医学科 上海市呼吸感染性疾病应急防控与诊治重点实验室 上海交通大学医学院呼吸病研究所
引用本文:中华医学会呼吸病学分会. 侵袭性肺真菌病诊断与治疗指南(2025年版)[J]. 中华结核和呼吸杂志, 2025, 48(12): 1104-1126. DOI: 10.3760/cma.j.cn112147-20250819-00501.
本文转载自订阅号“中华结核和呼吸杂志”
原链接戳:【诊疗方案】侵袭性肺真菌病诊断与治疗指南(2025年版)
* 文章仅供医疗卫生相关从业者阅读参考
本文完
责编:Jerry